304永利集团
今天是:
返回首页
|
设为首页
|
加入收藏
首页
永利概况
专业建设
师资队伍
化学基础与制药工程教研室
高分子材料与成型教研室
化学工程与工艺教研室
人才培养
学生工作
团学活动
教改科研
党建工作
永利集团
通知公告
青春榜样
通知公告
部门导航
人力资源部
党政办公室
党委组织部
教务部、教师发展中
招生与就业工作部
学生工作部
团委
智慧学习与网络信息
机械与电气工程学院
304永利集团
经济与管理学院
建筑工程学院
艺术设计学院
外语学院
通知公告
当前位置:
主页
>
通知公告
>
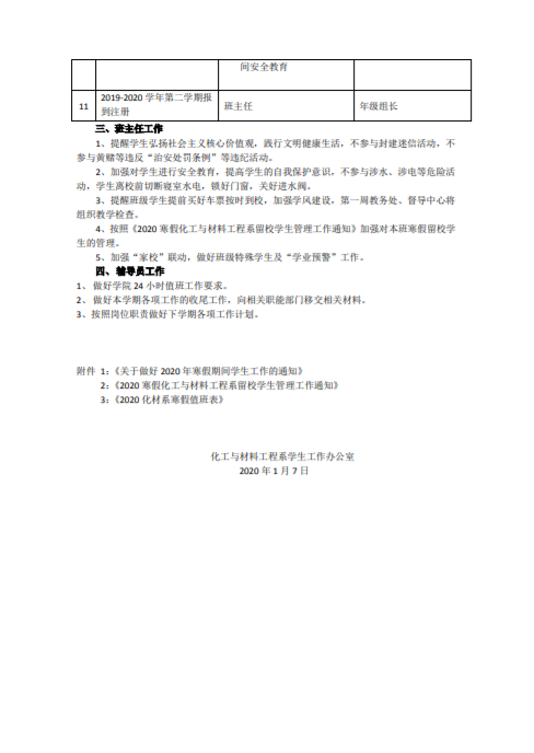
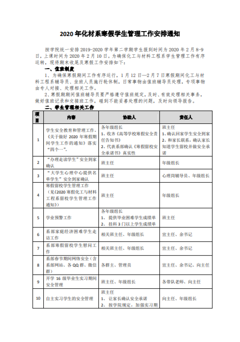
2020年化材系寒假学生管理工作安排通知
时间:
2020-01-10 12:41
来源:
未知
作者:
YZN
点击:
次
(责任编辑:admin)
顶一下
(1)
100%
踩一下
(0)
0%
------分隔线----------------------------
上一篇:
2020寒假化工与材料工程系留校学生管理工作通知
下一篇:
化材学院2021年学风建设方案
友情链接
武汉工程大学
版权所有 © 永利3044noc(中国·集团)有限公司-官方网站
单位地址:湖北省武汉市虎泉街366号 电话:027-87195221、027-87194186
电子邮箱: 网站永久域名: